资讯中心 第2690页

文明与征服:全面攻略,解锁资源获取五大途径

文明与征服:全面攻略,解锁资源获取五大途径

资讯中心 43
《文明与征服》作为一款策略游戏,资源的获取是玩家发展和扩张的关键。以下是解锁资源获取的五大途径,帮助您在游戏中更有效地管理和发展您的帝国: 1. 建筑生产: 经济类建筑:通过建造和升级农田、伐木场、采石场和炼铁厂,玩家可以持续产出基础资源——粮食、木材、石料和铁矿。这些资源是升级建筑、训练军队和研发科技的...
红鸾帐内吹洞箫:一段旖旎情事

红鸾帐内吹洞箫:一段旖旎情事

资讯中心 171
在古代,红鸾帐内吹洞箫是一种浪漫而旖旎的情景。红鸾帐,是新婚之夜夫妻共寝的床帐,象征着爱情和幸福;而洞箫,则是一种悠扬的乐器,能吹奏出动人的旋律。当这两者结合在一起时,仿佛奏响了一段美妙的爱情乐章。 在这个喧嚣的世界里,我们常常忙碌于工作和生活的琐事,忽略了内心深处那份对浪漫和情感的渴望。红鸾帐内吹洞箫的情...
X7x7x7x7x7 任意噪 10:是否真的没用了?

X7x7x7x7x7 任意噪 10:是否真的没用了?

资讯中心 43
在当今数字化时代,科技的飞速发展带来了各种各样的新事物和新现象。其中,X7x7x7x7x7 任意噪 10 这样的概念或许引起了一些人的关注和疑问:它真的没用了吗? 我们需要明确一点,任何事物的价值都不是绝对的,而是取决于我们如何看待和利用它。X7x7x7x7x7 任意噪 10 可能在某些人眼中显得毫无用处,...
yw193永不失联国际:打造永不中断的连接

yw193永不失联国际:打造永不中断的连接

资讯中心 41
在当今数字化飞速发展的时代,连接成为了至关重要的关键词。yw193 以其“永不失联国际”的理念,正努力打造一个能够实现永不中断连接的神奇世界。 从实用的建议角度来看,yw193 为我们提供了以下关键要点。要注重网络基础设施的建设。稳定、高速的网络连接是一切连接的基础。yw193 不断加大在网络技术研发和投入...
日本 macbookpro 高清:高品质电脑之选

日本 macbookpro 高清:高品质电脑之选

资讯中心 62
在当今数字化时代,电脑已经成为我们生活和工作中不可或缺的工具。对于追求高品质和高性能的用户来说,苹果的 MacBook Pro 系列无疑是一个备受青睐的选择。特别是日本版的 MacBook Pro,以其高清的显示效果和卓越的品质,成为了众多用户的首选。 高清显示屏 日本 MacBook Pro 配备了高分...
AAAA 级毛皮:纯还是仿?探讨其品质属性

AAAA 级毛皮:纯还是仿?探讨其品质属性

资讯中心 34
在时尚与奢侈品的领域中,AAAA 级毛皮常常引发人们的关注与讨论。它究竟是代表着纯正的高品质,还是仅仅是仿真的替代品呢?这是一个值得深入探讨的话题。 当我们提及 AAAA 级毛皮时,首先想到的可能是其外在的华丽与质感。真正的高级毛皮,有着独特的柔软度、光泽度和保暖性。它历经岁月的沉淀和精细的加工,每一根毛发...
第五人格塔罗模式全攻略:阵营策略与角色玩法详解

第五人格塔罗模式全攻略:阵营策略与角色玩法详解

资讯中心 37
《第五人格》的塔罗模式是一个策略性极强的玩法,它要求玩家之间有良好的团队协作。以下是针对该模式的阵营策略与角色玩法的详细解析: 阵营策略 正位与逆位 正位和逆位两个阵营的目标是对立的,正位需要保护自己的国王,而逆位则要尽快淘汰对方的国王。 团队沟通是关键,无论是制定战术还是实时调整策略,有效的沟通都能...
串珠打结图解视频详细教程

串珠打结图解视频详细教程

资讯中心 81
串珠艺术是一门充满创意和乐趣的手工技艺,它可以让我们创造出各种精美的饰品和装饰品。而掌握串珠打结的技巧则是这门艺术的重要基础。今天,我们就来一起通过详细的教程,深入了解串珠打结的奥秘。 准备好所需的材料,包括各种珠子、丝线或鱼线等。选择珠子时,可以根据自己的喜好和设计需求来挑选不同的形状、颜色和大小。 在...
男生女生一起嗟嗟嗟很痛原声:探索情感与身体的边界

男生女生一起嗟嗟嗟很痛原声:探索情感与身体的边界

资讯中心 75
在爱情的世界里,情感与身体的边界是一个复杂而又敏感的话题。当男生和女生在一起时,如何处理彼此之间的情感和身体接触,是一个需要认真思考和探索的问题。最近,一段名为“男生女生一起嗟嗟嗟很痛原声”的视频在网络上引起了广泛关注,这段视频展示了一对情侣在亲密过程中的声音和画面。虽然这段视频引起了很多人的兴趣和讨论,但是...
趣夜 APP 下载:畅享趣味夜生活

趣夜 APP 下载:畅享趣味夜生活

资讯中心 59
在快节奏的现代生活中,夜晚往往成为人们放松、寻找乐趣的时刻。而趣夜 APP 的出现,如同为我们打开了一扇通往丰富多彩趣味夜生活的大门。它不仅能让我们更好地享受夜晚的美好,还能为我们带来无尽的惊喜与欢乐。 趣夜 APP 最大的魅力在于它为我们提供了丰富多样的夜生活选择。无论你是喜欢热闹的派对狂欢,还是钟情于宁...
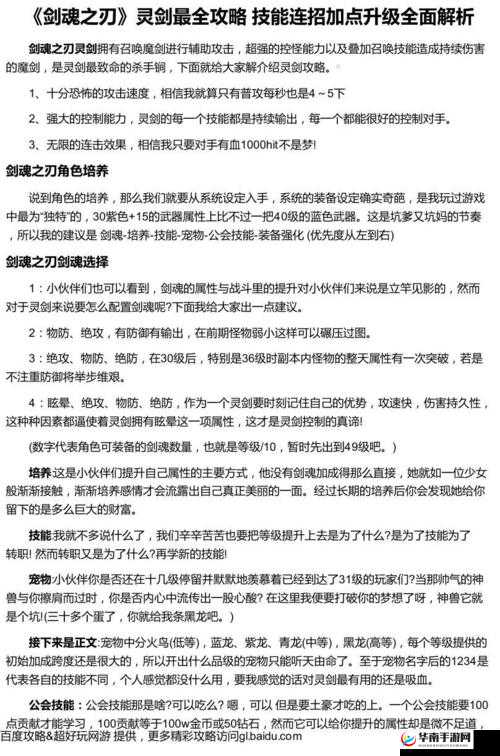
灵剑操控艺术:剑魂之刃连招秘籍与实战攻略

灵剑操控艺术:剑魂之刃连招秘籍与实战攻略

资讯中心 36
灵剑作为《剑魂之刃》中的特色职业,以其独特的技能和连招机制深受玩家喜爱。以下是一些关于灵剑的操控艺术,包括连招秘籍与实战攻略的要点: 连招秘籍 1. 基础连招:灵剑的连招设计围绕其追打属性,利用技能间的无缝衔接实现高连击数。例如,结合“火炎剑”与“赤炎剑EX”,先以火炎剑穿刺敌人,随后使用赤炎剑EX增加炎...
好兄弟当我面给我老婆夹菜正常吗:这是什么情况

好兄弟当我面给我老婆夹菜正常吗:这是什么情况

资讯中心 37
在生活的纷繁世界里,时常会出现一些看似平常却又能引发诸多思考的场景。就比如当好兄弟当着我的面给我老婆夹菜这样一件看似微不足道的事情,却在我的心中掀起了不小的波澜。 那天,我们一群朋友相约聚会,大家欢声笑语,气氛融洽。在餐桌上,好兄弟的一些举动却让我渐渐陷入了沉思。他时不时地就会给我老婆夹菜,动作自然得仿佛这...
咪头为何越吃越大又怎么变小

咪头为何越吃越大又怎么变小

资讯中心 97
咪头,这个小小的身体部位,却隐藏着许多让人好奇的秘密。为什么有些人的咪头会越吃越大,而另一些人的咪头却怎么也不变大呢?今天,我们就来探究一下这个问题。 咪头的发育与遗传 咪头的大小和形状在很大程度上是由遗传决定的。你的家族中如果有人拥有较大的咪头,那么你也有可能继承这个特征。咪头的发育也与个人的生长发育阶...
一个欧美的 MV 是跳舞的形式:超燃舞蹈盛宴

一个欧美的 MV 是跳舞的形式:超燃舞蹈盛宴

资讯中心 78
在当今的音乐世界中,欧美 MV 以其独特的魅力和震撼的表现力吸引着无数观众的目光。尤其是那些以跳舞为主要形式的 MV,更是能够点燃观众内心的激情,带来一场无与伦比的视觉和听觉盛宴。 这些超燃的欧美 MV 舞蹈,不仅仅是简单的动作编排和肢体展示,它们背后蕴含着无数的努力、创意和艺术追求。舞者们通过精湛的技艺和...
模拟女友游戏自由度超高:精彩玩法等你体验

模拟女友游戏自由度超高:精彩玩法等你体验

资讯中心 41
在当今的游戏世界中,模拟女友游戏以其独特的魅力吸引着众多玩家。这类游戏拥有超高的自由度,为玩家带来了丰富多彩的体验,仿佛开启了一段奇妙的虚拟恋爱之旅。 想象一下,在一个完全由你掌控的世界里,与你的“虚拟女友”展开一段浪漫而充满惊喜的故事。你可以根据自己的喜好和想法去塑造她的性格、外貌、穿着打扮,让她成心目中...
老鼠生存指南:猫和老鼠手游中的智胜策略

老鼠生存指南:猫和老鼠手游中的智胜策略

资讯中心 83
在《猫和老鼠》手游中,作为老鼠的玩家需要掌握一系列智胜策略来对抗猫的追捕,确保团队的胜利。以下是一些实用的生存和获胜技巧: 1. 角色理解与技能运用 全面体验角色:每个老鼠角色都有其独特技能,如杰瑞的鸟哨可以有效召集队友,侦探杰瑞的能掩护行动。了解每个角色并选择适合当前局势的角色至关重要。 技能升级:优...
b 站刺激战场直播入口在哪里详细说明

b 站刺激战场直播入口在哪里详细说明

资讯中心 41
在如今这个数字化娱乐盛行的时代,游戏直播成为了广大玩家和观众们热衷的一种娱乐方式。刺激战场作为一款备受欢迎的游戏,自然在各大直播平台都有着极高的关注度。而 B 站(哔哩哔哩)作为一个充满活力和创意的平台,也吸引了众多刺激战场的主播和观众。那么,B 站的刺激战场直播入口究竟在哪里呢? 我们打开 B 站的官方网...
闺蜜共餐:小头头的魅力何在?

闺蜜共餐:小头头的魅力何在?

资讯中心 72
在我们的生活中,总有那么一些人,他们拥有着独特的魅力,让人不由自主地被吸引。这些人或许是明星、偶像,也或许是我们身边的朋友、同事。而今天,我想和大家分享的是,我身边的一位“小头头”闺蜜,她身上所散发出来的魅力。 小头头,是我对闺蜜的爱称。她的真实名字叫做晓婷,是我的大学同学,也是我最好的朋友之一。之所以叫她...
免费的行情网站 app 下载:快速获取最新市场动态

免费的行情网站 app 下载:快速获取最新市场动态

资讯中心 43
在当今数字化的时代,金融市场的动态瞬息万变,对于投资者和关注市场走向的人来说,及时获取准确的行情信息至关重要。而免费的行情网站 APP 则成为了我们手中的得力工具,让我们能够快速了解最新的市场动态。 想象一下,你是一位投资者,每天清晨醒来,打开一款免费的行情网站 APP,就能清晰地看到全球各大市场的实时数据...
404 黄台软件免费十大禁用 APP 下载大:带你领略不一样的世界

404 黄台软件免费十大禁用 APP 下载大:带你领略不一样的世界

资讯中心 40
当谈到 404 黄台软件免费十大禁用 APP 下载时,我们需要以一种理性和负责任的态度来对待。这些应用程序可能包含不适当或有害的内容,因此我们应该谨慎选择和使用。 在互联网时代,我们有许多合法和有益的应用程序可供选择,它们可以帮助我们学习、娱乐、工作和社交。以下是一些建议,希望能帮助你领略不一样的世界:...