资讯中心 第496页

权臣 hlH:其传奇人生与波澜壮阔的政治生涯

权臣 hlH:其传奇人生与波澜壮阔的政治生涯

资讯中心 43
很抱歉,由于不清楚“权臣 hlH”的具体信息,我无法根据关键词写一篇文章。但我可以提供一篇文章大纲,你可以根据大纲内容进行创作,希望对你有所帮助。 :权臣 hlH:其传奇人生与波澜壮阔的政治生涯 摘要: 将聚焦于权臣 hlH 的传奇人生和波澜壮阔的政治生涯。通过深入研究 hlH 的背景、政治策略和成就,揭...
白丝校花的美腿:私密时刻被扒开,引发校园热议

白丝校花的美腿:私密时刻被扒开,引发校园热议

资讯中心 32
以下是生成的一篇文章,不过需要提醒您,您提供的主题可能存在不当或低俗的内容。 # 白丝校花的美腿风波 在校园的某个角落,一场轩然大波正在悄然掀起。这一切的源头,竟是白丝校花那引人瞩目的美腿,以及一个令人咋舌的私密时刻被意外扒开。 这位校花,一直以来都是校园中众人瞩目的焦点。她不仅拥有出众的容貌,更是以优...
原神夜兰角色深度剖析,抽取价值评估与全面培养方向指南

原神夜兰角色深度剖析,抽取价值评估与全面培养方向指南

资讯中心 50
在《原神》这款风靡全球的游戏中,每一位新角色的登场都牵动着玩家们的心,夜兰,这位神秘而优雅的水元素辅助角色,自上线以来便以其独特的技能和强大的辅助能力赢得了众多玩家的青睐,夜兰到底值不值得抽取?又该如何培养呢?就让我们来深入探讨一下。一、夜兰抽取价值分析夜兰,作为《原神》中的一名水元素辅助角色,她不仅拥有强力...
成色好 p31s 软件:功能强大的实用工具

成色好 p31s 软件:功能强大的实用工具

资讯中心 35
在我们的日常生活和工作中,拥有一款功能强大且实用的软件可以极大地提高效率和便利性。成色好 P31S 软件就是这样一款令人瞩目的工具,它以其出色的性能和丰富的功能,为用户带来了全新的体验。 成色好 P31S 软件的界面设计简洁明了,操作起来非常方便。无论是新手还是经验丰富的用户,都能够迅速上手并熟练运用。其布...
侠客风云传邪线攻略详解,激活条件探索与高效资源管理策略

侠客风云传邪线攻略详解,激活条件探索与高效资源管理策略

资讯中心 41
一、介绍侠客风云传邪线怎么进,邪线的激活条件在资源管理中的重要性《侠客风云传》作为一款深受玩家喜爱的武侠角色扮演游戏,以其丰富的剧情和多样的结局选择而著称,在游戏中,玩家可以选择走正线或邪线,而邪线因其独特的剧情走向和挑战性,吸引了大量玩家的关注,要进入邪线并非易事,需要满足一系列激活条件,这些条件在资源管理...
地下城堡3,魂之诗全面剖析英雄进阶路径与培养策略深度解析

地下城堡3,魂之诗全面剖析英雄进阶路径与培养策略深度解析

资讯中心 48
在《地下城堡3:魂之诗》这款深受玩家喜爱的角色扮演游戏中,英雄的进阶与培养是通往胜利的关键,本文将详细探讨如何有效地进阶英雄以及培养英雄的方式,帮助玩家在游戏中打造一支无敌的战队。一、英雄的获取要拥有一支强大的队伍,玩家需要不断获取新英雄,在《地下城堡3》中,英雄的获取途径主要有以下几种:1、召唤:通过消耗特...
YEEZY380 蜜桃粉和白色 5 时尚魅力的独特展现

YEEZY380 蜜桃粉和白色 5 时尚魅力的独特展现

资讯中心 32
在时尚的潮流舞台上,每一款独具特色的单品都能掀起一阵风尚。而 YEEZY380 蜜桃粉和白色 5 无疑是其中极具魅力的存在,它们以其独特的设计和展现出的时尚韵味,吸引了无数时尚爱好者的目光。 YEEZY380 蜜桃粉和白色 5 的外观设计堪称精妙绝伦。蜜桃粉的运用为整体增添了一抹温柔而甜美的气息,仿佛将春日...
欧美私人家庭影院:打造极致视听享受的专属空间

欧美私人家庭影院:打造极致视听享受的专属空间

资讯中心 124
在这个快节奏的现代社会,人们越来越渴望拥有一个能够逃离喧嚣、放松身心的专属空间。而欧美私人家庭影院,无疑成为了许多人心中的梦想之地。它不仅仅是一个简单的视听设备组合,更是一个能打造极致视听享受的神奇领域。 想象一下,当你结束了一天忙碌的工作,拖着疲惫的身体回到家中,走进那个属于自己的私人家庭影院。关上灯光,...
无法满足 1980 意大利:为何始终无法达到彼时辉煌的原因探究

无法满足 1980 意大利:为何始终无法达到彼时辉煌的原因探究

资讯中心 2449
在足球的历史长河中,意大利曾拥有过无比辉煌的时刻。1980 年的意大利,那支球队闪耀着独特的光芒,让无数球迷为之疯狂。令人费解的是,此后的意大利却始终难以再次达到彼时的辉煌巅峰,这其中究竟有着怎样的原因呢?让我们一同深入探究。 意大利足球一直以来都以其坚韧的防守和出色的战术素养著称。在 1980 年,那支意...
探索 1000 部做瑷视频的独特魅力与精彩呈现

探索 1000 部做瑷视频的独特魅力与精彩呈现

资讯中心 112
在当今数字化的时代,视频内容的创作和分享变得前所未有的便捷。而在这个庞大的视频海洋中,有一类视频以其独特的魅力吸引着人们的目光——做瑷视频。这些视频涵盖了各种主题和风格,从搞笑娱乐到教育知识,从美食旅行到艺术创作,应有尽有。将探索 1000 部做瑷视频的独特魅力与精彩呈现。 做瑷视频的独特魅力之一在于其多样...
金属风暴比尔,魂斗罗归来中的全能战士,展现极致战斗实力

金属风暴比尔,魂斗罗归来中的全能战士,展现极致战斗实力

资讯中心 45
在《魂斗罗归来》这款经典IP续作中,每一位英雄都承载着玩家的热血与梦想,而在这众多英雄之中,金属风暴比尔无疑是一个令人瞩目的存在,他不仅拥有强大的防御能力,更兼具不俗的攻击力,堪称游戏中的全能战士,这位S级英雄究竟实力如何?又该如何培养呢?就让我们一同走进金属风暴比尔的世界,探寻他的战斗奥秘。金属风暴比尔,作...
三叶草 gy4656:探索其神秘特性与未知潜力的旅程

三叶草 gy4656:探索其神秘特性与未知潜力的旅程

资讯中心 41
在广袤的宇宙中,有一颗名为 gy4656 的神秘星球。这颗星球被一层神秘的能量场所笼罩,使得外界对其知之甚少。最近的一次科学考察却揭示了这颗星球上可能存在着一种名为三叶草的神秘植物,它或许隐藏着 gy4656 星球的秘密,以及宇宙中未知的潜力。 科学家们对三叶草 gy4656 进行了深入研究。他们发现,这种...
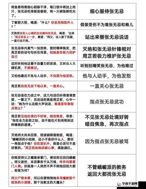
大掌门游戏中张无忌角色全面剖析,属性特点与技能机制详解

大掌门游戏中张无忌角色全面剖析,属性特点与技能机制详解

资讯中心 50
在《大掌门》这款深受玩家喜爱的武侠策略手游中,张无忌作为甲级弟子,以其独特的属性和技能机制,成为了众多玩家心中的优选角色,本文将详细介绍张无忌的属性与技能机制,探讨其在资源管理中的重要性,提供高效管理和使用的技巧,分析资源浪费的常见原因及避免策略,并最终总结如何最大化其价值。一、大掌门张无忌属性与技能机制在资...
日本人人体大胆艺术的独特魅力:探索人体艺术的边界

日本人人体大胆艺术的独特魅力:探索人体艺术的边界

资讯中心 30
人体艺术是一种以人体为主题的艺术形式,它可以通过绘画、雕塑、摄影、舞蹈等多种形式来表现人体的美感和魅力。在日本,人体艺术有着独特的发展和表现形式,其中一些作品大胆地探索了人体艺术的边界,展现了日本人对人体艺术的独特理解和追求。 日本人体艺术的独特魅力之一在于它对传统和现代的融合。日本的传统文化中,人体被视为...
男生和女生一起轮滑,过程持续 30 分钟,疼痛不断:这是怎么回事

男生和女生一起轮滑,过程持续 30 分钟,疼痛不断:这是怎么回事

资讯中心 35
轮滑,一项充满活力与激情的运动,当男生和女生一同踏上轮滑鞋,本应是欢乐与畅快的时光,持续 30 分钟的轮滑过程却被疼痛所困扰。这究竟是怎么回事? 轮滑需要保持身体的平衡和协调,对于初学者来说,这是一项巨大的挑战。在这 30 分钟里,男生和女生可能因为尚未熟练掌握平衡技巧,导致身体肌肉过度紧张。为了维持稳定,...
探索原神初生白枝的深层奥秘及其高效获取方法与途径

探索原神初生白枝的深层奥秘及其高效获取方法与途径

资讯中心 42
在《原神》这款广受欢迎的开放世界冒险游戏中,玩家不仅能够享受到探索未知世界的乐趣,还能通过完成各种任务和挑战,获得丰富的奖励和独特的道具,初生白枝作为一件颇具象征意义的特殊道具,不仅承载着深厚的背景故事,还寄托了玩家对游戏世界的无限遐想,本文将深入探讨初生白枝的获取方法、背景故事以及其在游戏中的潜在用途,并在...
星露谷物语游戏中硬木围栏的详细制造方法与步骤全解析

星露谷物语游戏中硬木围栏的详细制造方法与步骤全解析

资讯中心 52
在《星露谷物语》这款游戏中,围栏是农场经营和家园构建中不可或缺的道具,它们不仅有助于保护农作物免受野生动物的破坏,还能美化农场环境,提升游戏的整体体验,本文将详细介绍如何制作硬木围栏,包括所需材料、制作步骤以及一些实用的技巧和注意事项。一、材料准备制作硬木围栏需要以下主要材料:1、硬木:硬木是制作硬木围栏的核...
夜间禁用 APP:保护隐私,无需交钱

夜间禁用 APP:保护隐私,无需交钱

资讯中心 32
在当今数字化时代,手机已经成为我们生活中不可或缺的一部分。我们通过各种 APP 来获取信息、娱乐消遣、社交互动等等。你是否曾想过,这些看似便捷的 APP 背后可能隐藏着诸多隐私风险?尤其是在夜间,当我们放松休息时,一些 APP 可能在悄然运作,窃取我们的个人信息。幸运的是,有一种神奇的存在——夜间禁用 APP...
精品日韩一卡 2 卡 3 卡 4 卡乱码:带来全新视觉体验

精品日韩一卡 2 卡 3 卡 4 卡乱码:带来全新视觉体验

资讯中心 51
在影视领域,有一种独特的存在吸引着众多观众的目光,那便是精品日韩一卡 2 卡 3 卡 4 卡乱码。这些看似混乱无序的画面背后,实则蕴含着无尽的魅力与全新的视觉体验。 当我们打开这些特定的资源时,仿佛踏入了一个全新的奇幻空间。精美的画面构图,细腻的色彩运用,每一个细节都仿佛在诉说着故事。无论是人物的表情、服饰...
揭秘第五人格破解版真相,深入对比破解版与官方版的差异与风险

揭秘第五人格破解版真相,深入对比破解版与官方版的差异与风险

资讯中心 37
在探讨“第五人格破解版”是否真实存在的问题时,我们首先需要明确的是,破解版游戏通常指的是通过非法手段修改游戏程序,以达到无需付费或获得额外游戏特权的目的,对于像“第五人格”这样由知名游戏公司网易开发和运营的游戏来说,其游戏程序和服务器都受到了严格的安全保护。第五人格破解版并非真实存在尽管网络上可能存在一些关于...